近期,中国科研实验室深圳先进技术研究院医工所劳特伯生物医学成像中心与中国医学科学肿瘤医院深圳医院放射科合作研究工作Voxelwise mapping of DCE-MRI time-intensity-curve profiles enables visualizing and quantifying hemodynamic heterogeneity in breast lesions发表在医学放射学领域国际权威期刊European Radiology上。
该研究创新性地提出一种不基于模型、纯数据驱动的DCE图像定量分析方法,顺利获得逐体素提取时间信号曲线进行自动分类,并将不同类别时间信号曲线的空间分布和分类占比映射到肿瘤空间内部进行颜色编码,实现了对乳腺癌血流动力学异质性的定量可视化评估。研究发现该新方法所提取的血流动力学异质性特征对于区分乳腺肿瘤的良恶性、病理级别、分子亚型和细胞增殖状态均具有显著的价值。
近年来,动态增强磁共振成像(dynamic contrast enhanced MRI, DCE-MRI)作为乳腺MRI中最重要的序列,已广泛应用于乳腺癌的诊断、疗效评估和预后预测中。DCE-MRI顺利获得陆续在监测造影剂进出肿瘤内部后引起的磁共振信号的变化,来反映肿瘤的血流动力学。迄今为止,从DCE-MRI图像中提取血流动力学信息的方法包括定性分析、半定量分析和基于模型的定量分析。由于可操作性强的优点,现在定性分析广泛应用于临床,但它不能分析整个肿瘤,且容易受到感兴趣区域(ROI)选择随机性、信号的平均效应、观察者间的不一致性的影响,且该方法不能反映肿瘤内部的空间血流动力学异质性。相比之下,半定量分析顺利获得一些半定量参数更加定量地表征时间信号曲线(Time-Signal Intensity-Curve, TIC),但它仍然容易受到ROI选择的随机性、信号的平均效应以及定义的不统一的影响,而很少用于临床。此外,基于模型的定量分析方法可以取得组织和病变的定量生理信息,但现在分析都是基于理想模型(例如双室模型),并且由于模型的复杂性,很容易受到MRI扫描参数、注射对比剂前组织的基线T1值、动脉输入函数和特定组织属性的影响,此外在浓度曲线拟合过程中也会受到各种伪影、噪声、变形和/或低时间分辨率影响而产生错误结果[12]。因此,由于实验限制和生理模型固有的缺陷,基于模型的定量分析也很难转化到临床场景中。
针对上述问题,该研究绕开复杂的生理学模型,提出一种不基于模型、纯数据驱动的DCE图像定量分析方法,顺利获得逐体素提取时间信号曲线进行自动分类,并将不同类别时间信号曲线的空间分布和分类占比映射到肿瘤空间内部进行颜色编码,实现了对乳腺癌血流动力学异质性的定量可视化评估。研究发现该新方法所提取的血流动力学异质性特征对于区分乳腺肿瘤的良恶性、病理级别、分子亚型和细胞增殖状态均具有显著的价值,为研究肿瘤微环境异质性给予了一种新思路和新方法。
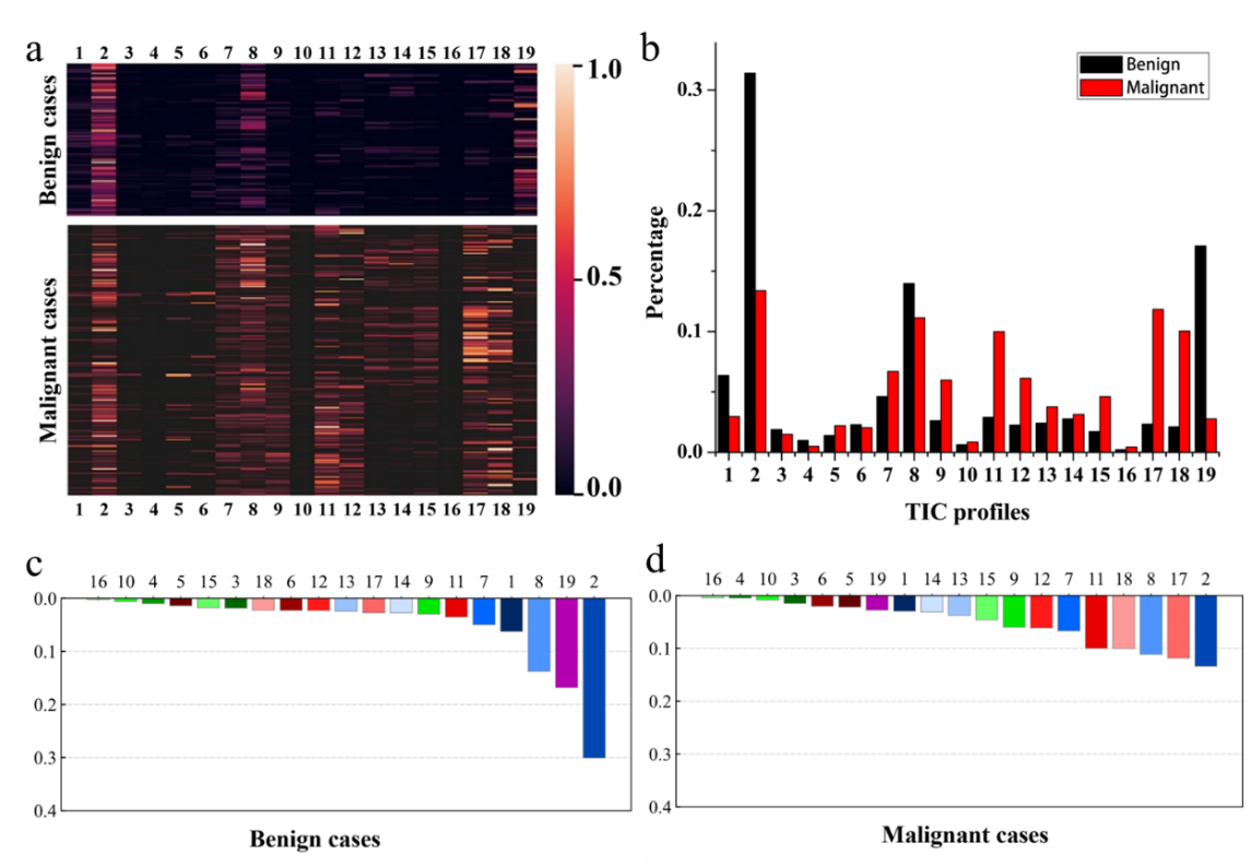
研究团队从2018年12月至2022年7月,回顾性纳入了259名接受乳腺动态增强磁共振成像(DCE-MRI)检查的患者,共325个病理学证实的乳腺病变。基于手动分割的乳腺病变,将整个3D病变内每个体素的时间-信号曲线根据初始强化速率(未强化、缓慢、中等和快速)、延迟强化状态(持续、平台和下降)和强化稳定性(稳定和不稳定)分为19类,并计算每个病变的这19类TIC曲线的组成比作为新的特征集(定义为type-19)。分别用type-19特征、临床常用的三型TIC(流入型、平台型和流出型)以及半定量参数构建机器学习模型,用于鉴别病变的良恶性、病理分级、增殖状态(Ki-67)和分子亚型(详见技术路线图1)。
结果显示,基于Type-19特征构建的模型在区分病变的良恶性(分别为AUC=0.875 vs. 0.831,p=0.01和0.875 vs. 0.804,p=0.03)和预测肿瘤增殖状态(AUC=0.890 vs. 0.548,p=0.006和0.890 vs. 0.596,p=0.020)方面,显著优于基于三型TIC和半定量参数的模型。
逐体素TIC曲线分类的空间映射参数图给予了一种全新的不基于模型和纯数据驱动的方法来定量可视化肿瘤血流动力学异质性,该方法不仅能用于乳腺癌,还能转化应用到全身多种肿瘤中,具有广泛的临床应用价值。
中国科研实验室深圳先进技术研究院访问学者、肿瘤医院刘周博士为论文第一作者,客座学生姚冰玉为共同第一作者,张娜副研究员、肿瘤医院罗德红主任为论文通讯作者。

图1 技术路线流程图

图2 四个典型病例的Type-19彩色编码图像,包括良性叶状肿瘤(a),有大量透明变性的纤维腺瘤(b),非特殊类型的浸润性乳腺癌(c),以及非特殊类型的浸润性乳腺癌(有坏死区域) (d)

图3 使用Type-19特征集区分乳腺癌病灶的恶性程度。所有良性和恶性乳腺病灶的热图分布(a)和条形对比图(b),以及良性病灶(c)和恶性病灶(d)Type-19特征集排名条形图。

图4 高级别和低级别(a),高增殖和低增殖状态(b)以及四种分子亚型浸润性乳腺癌(c)的Type-19特征的比较条形图
原文链接